| |
|
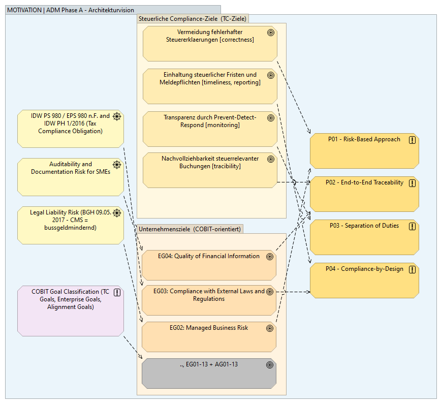
COBIT Goal Classification (TC Goals, Enterprise Goals, Alignment Goals) |
.., EG01-13 + AG01-13 |
| |
|
IDW PS 980 / EPS 980 n.F. and IDW PH 1/2016 (Tax Compliance Obligation) |
EG03: Compliance with External Laws and Regulations |
| |
|
Auditability and Documentation Risk for SMEs |
EG04: Quality of Financial Information |
| |
|
Legal Liability Risk (BGH 09.05.2017 - CMS = bussgeldmindernd) |
EG02: Managed Business Risk |
| |
|
Transparenz durch Prevent-Detect-Respond [monitoring] |
P03 - Separation of Duties |
| |
|
Einhaltung steuerlicher Fristen und Meldepflichten [timeliness, reporting] |
P04 - Compliance-by-Design |
| |
|
Vermeidung fehlerhafter Steuererklaerungen [correctness] |
P01 - Risk-Based Approach |
| |
|
Nachvollziehbarkeit steuerrelevanter Buchungen [tracibility] |
P02 - End-to-End Traceability |
| |
|
EG04: Quality of Financial Information |
P02 - End-to-End Traceability |
| |
|
EG03: Compliance with External Laws and Regulations |
P04 - Compliance-by-Design |
| |
|
EG02: Managed Business Risk |
P01 - Risk-Based Approach |